Advies bij de cichorei zaaizaadkeuze 2026
13 oktober 2025Advies bij de cichorei zaaizaadkeuze
De contractering voor de teelt van cichorei komend jaar is weer gestart. Bij het invullen van het contract wordt ook de rassenkeuze gemaakt. Hieronder volgen informatie en adviezen ter ondersteuning bij het kiezen van een passend ras.
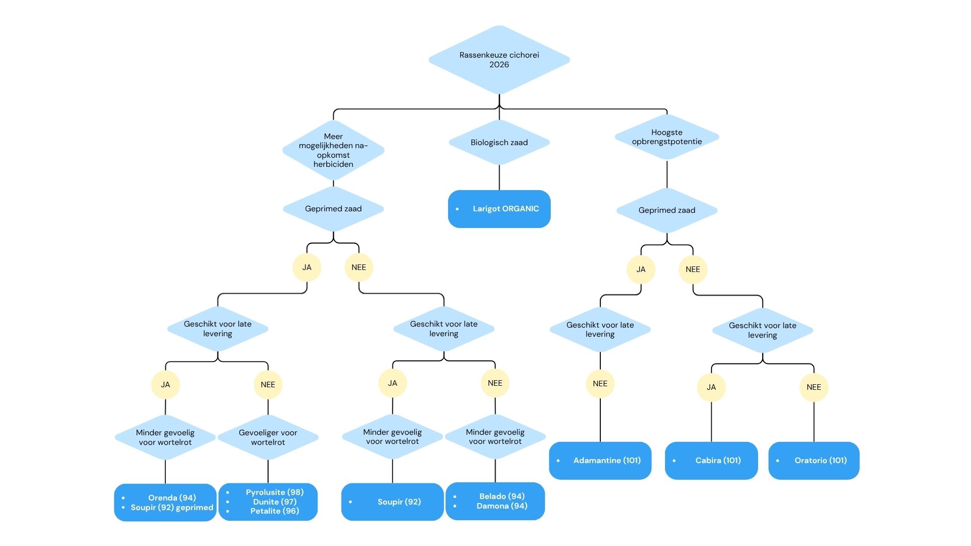
Keuze tussen een standaard of herbicide tolerant ras
De belangrijkste keuze is die tussen een standaard ras of een sulfonyl-urea (SU) tolerant ras. Het verschil tussen deze twee typen rassen is de mate van tolerantie tegen het herbicide Titus. In SU-rassen kan Titus gespoten worden zonder dat dit effect heeft op het gewas, terwijl standaard rassen zeer ernstig geremd worden door zo’n bespuiting. Hierdoor zijn er met SU-tolerante rassen meer mogelijkheden op het gebied van chemische onkruidbestrijding en zijn na-opkomst o.a. kamille, klein kruiskruid, brosse melkdistel en melganzenvoet beter te bestrijden. De SU-tolerante rassen hebben wel een lagere financiële opbrengstpotentie dan de standaard rassen, alhoewel sommige SU-rassen al dicht bij de opbrengstpotentie van standaard rassen komen.
Hoogste opbrengstpotentie
In de meest recente rassentabel zijn gegevens te vinden over de financiële opbrengst van de beschikbare rassen. Cabira, Oratorio en Adamantine scoren allemaal met een financiële opbrengst van 101 boven gemiddeld. Dit zijn alle drie standaard rassen. De beschikbare SU-tolerante rassen scoren wat lager op financiële opbrengst, alhoewel Dunite (97) en Pyrolusite (98) heel dicht bij de financiële opbrengst van de standaard rassen komen.
Combiras voor late levering
Als uw cichorei in 2026 na 1 december geleverd wordt, is het verplicht een combiras te kiezen. Combirassen combineren zowel een hoge inulineopbrengst als een hoge inulinekwaliteit. Bij deze rassen blijft de inuline beter intact als de temperaturen aan het eind van de campagne omlaag gaan. Het standaardras Cabira is een combiras, evenals de SU-tolerante rassen Soupir en Orenda
Gevoeligheid voor Erwinia wortelrot
Wortelrot door Erwinia kan in alle rassen voorkomen, maar er blijkt wel een verschil in de mate van gevoeligheid te zijn tussen de rassen. Dunite, Pyrolusite en Petalite zijn bovengemiddeld gevoelig voor Erwinia in vergelijking met andere rassen. Als er gekozen wordt voor een SU-tolerant ras én er is de afgelopen jaren wortelrot door Erwinia geconstateerd, is het advies om Soupir, Orenda of Belado te kiezen, ondanks de hogere potentiële financiële opbrengst van andere SU-rassen.
Overige kenmerken
In de rassentabel zijn naast de gegevens over de opbrengst ook de vroegheid grondbedekking, schieterresistentie en meeldauwresistentie te vinden. De rassen worden beoordeeld op deze kenmerken met een cijfer tussen 1 en 10. Voor vroegheid grondbedekking zijn de verschillen in de praktijk echter heel klein. Bij zaaien na 1 april, onder normale weersomstandigheden, is het niet belangrijk om de schieterresistentie mee te nemen in de rassenkeuze. Bij vroege zaai is het wel verstandig om te kiezen voor een ras met een hoge schieterresistentie. Cichorei gaat zaad vormen, schieten, bij voldoende koude dagen en daar is een hoger risico op bij vroege zaai. Meeldauwresistentie geeft aan dat onder dezelfde omstandigheden sommige rassen sneller en heviger meeldauw krijgen. In zulke rassen kan een fungicidebespuiting dus eerder of vaker nodig zijn dan in andere rassen.
Met geprimed zaad een snellere kieming en opkomst.
Bij een deel van de rassen wordt (ook) geprimed zaad aangeboden. Primen is in feite het voorkiemen van zaad onder gecontroleerde omstandigheden. Hierdoor zal het zaad sneller kiemen en opkomen. Ook bij lagere temperaturen kan geprimed zaad al ontkiemen. Door geprimed zaad te gebruiken is de kans groter op een hoge veldopkomst, ook bij minder gunstig weer in de zaaiperiode. Zeker op kleigrond kan geprimed zaad een voordeel geven. Meer informatie over priming is te vinden in hoofdstuk 1.4.1 van de teelthandleiding Cichopedia.
Zaadbehandeling met Force tegen bodeminsecten
In de eerste periode na opkomst kunnen ritnaalden en emelten de jonge cichorei plantjes aanvreten en voor plantwegval zorgen. De kans op schade door deze bodeminsecten is groter als er in het bouwplan ook veel grassen, granen, mais, of grasachtige groenbemesters zijn. Om de schade te beperken, kan er gekozen worden voor zaad dat behandeld is met het insecticide Force. Force heeft een redelijke werking tegen ritnaalden, maar slechts een beperkte werking tegen emelten. Bij een hoge druk van ritnaalden en/of emelten kan ondanks het gebruik van Force toch aanzienlijke schade door plantwegval ontstaan. Zaad behandeld met Force kan tot 1 november besteld worden.
Rassenkeuze schema
Hieronder zijn de verschillende factoren voor de rassenkeuze weergegeven in een schema.

Figuur 1: Beslisboom bij de rassenkeuze voor 2026. Achter elk ras is tussen haakjes de potentiële financiële opbrengst weergegeven.
Figuur 2: Sensus biedt cichorei zaad aan dat afkomstig is van twee verschillende cichorei veredelingsbedrijven, Florimond Desprez en Chicoline. Al het zaad wordt geleverd per eenheid van 100.000 zaden, gepilleerd in de fractie van 2,75-3,25 mm (Foto IRS).
Contact:
Annet Doornenbal-Lindhout
IRS
06-43420731